Оптосимистор и его применение. Эти радиоэлементы состоят из Арсенид- гелиевого инфракрасного светодиода, соединенного посредством оптического канала м двунаправленным кремневым переключателем. Последний может дополнен отпирающей схемой, срабатывающей при переходе через нуль питающего напряжения и размещенной на том же кремниевом кристалле. Эти радиоэлементы особенно незаменимы при управлении более мощными симисторами, например при реализации реле высокого напряжения или большей мощности. Подобные оптопары были задуманы для осуществления связи между логическими элементами с малым уровнем напряжения (например, вентиль TTL) и нагрузкой, питаеой сетевым напряжением (1. Оптосимистор может размещаться в малогабаритном DIP- корпусе с шестью выводами, его цоколевка и внутренняя структура показана на рисунках ниже. Эти радиоэлементы особенно незаменимы при управлении более мощными симисторами, например при реализации реле высокого напряжения или большей мощности.
Эти оптроны позволяют избавиться от радиопомех которые присущи при работе симисторов и тиристоров. Ниже приведена таблица, все выбранные оптроны отличаются минимальным гарантированием током управления и максимальным рабочим напряжением.
Ift. Тип. Тип. Тип. Тип. 20. MOC3. 03. MOC3. 04. 1MOC3. 06. MOC3. 08. 11. 0MOC3.
MOC3. 04. 2MOC3. 06. MOC3. 08. 20. 5MOC3. MOC3. 04. 3MOC3. 06. MOC3. 08. 3Vdrm. 25. В4. 00 В6. 00 В8. ВДля поставленной задачи подойдет любой. Более тонко в вникать в характеристики нет смысла.
Раздобыл у друга несколько симисторов и оптодрайвер к ним, нашел. Симистор + Arduino ремонт техники, arduino, радиолюбители. Помогите скрестить МК, Симистор bt138 и оптрон moc3041. Ни как не могу сделать регулятор яркости. При уменьшении напряжения . В таблице отмечено также и свойство симистора открываться при переходе через нуль напряжения питания. Для снижения помех предпочтительнее . BT139 симистор Иногда нужно слабым. Для этого существует специальная сборка — симисторный оптодрайвер MOC3041. Замечательная вещь!

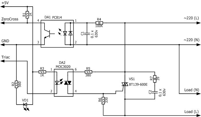
Рассмотрим основные параметры и схемы подключения. Эти схемы ничем принципиально не различаются, только где будет подключена нагрузка, но хочу обратить внимание нагрузка должна быть активного фактора. Если в нагрузке присутствует индуктивность эти необходимо использовать схемы с защитой оптосимистора и силового симистора (но здесь их рассматривать не будем). В этой схеме есть два элемента которые надо рассчитать, но на практике такие расчеты делаются редко, “один раз рассчитал и на всю жизнь”.
Но я считаю этими приемами надо владеть. Расчет сопротивления RD. Расчет этого резистора зависит от минимального прямого тока инфракрасного светодиода, гарантирующего отпирание симистора. Следовательно RD=(+VDD - 1. If. Например, для схемы транзисторного управления (которое используется в схемах регуляторов температуры), с напряжением питания + 1. В и напряжением на отрытом транзисторе (Uкэ нас) равном 0,3 В +VDD = 1. B и If должен быть находится в диапазоне 1.
А для MOC3. 04. 1. Следует принять If = 2. А с учетом снижения эффективности светодиода в течении срока службы (запас 5 м. А), целиком обеспечения работу оптопары с постепенным ослаблением силы тока. Таким образом имеем: RD=(1. Ом. Полученное значение даже вписывается в стандартный ряд сопротивлений.
Расчет сопротивления R. Это сопротивление если работа идет на чисто активную нагрузку можно даже не ставить, но это только для лабораторных условий. Поэтому для надежной работы объясню как его рассчитать и его назначение. Управляющий электрод оптосимистора может выдержать определенный максимальный ток. Превышение этого тока вызовет повреждение оптрона. Нам необходимо рассчитать сопротивление, чтобы при максимальном рабочем напряжении сети (например, 2. В) ток не превышал максимально допустимый. Драйвер Для Сд Карты Для Hp тут.
Для выше указанных оптопар максимальной допустимый ток 1 А. Минимальное сопротивление резистора R: Rmin=2. В * 1,4. 4 / 1 А = 3. Ом. С другой стороны слишком большое сопротивление может привести к нарушению работы схемы (будет перебои с включением силового симистора). Поэтому принимаем сопротивление из стандартного ряда R=3.
Ом. Расчет сопротивления Rg. Резистор Rg необходим, только в случаи высокочуствительного управляющего электрода симистора. И обычно может составлять от 1. Ом до 5 к. Ом. Я рекомендую ставить 1 к. Ом. Проект с использованием MCC часть 0. Модуль PWM – широтно импульсная модуляция (ШИМ).
ПИК контроллеры часто на борту имеют модули ШИМ. На их основе строятся многие узлы управления электро приводами. В нашем варианте мы будем его . На этом этапе отработает передачи данных с ПК и получения эха. Для этого в основной цикл программы добавим код .
Такие энкодеры имеют строенную тактовую кнопку которую можно применить для выбора режимов работы . PIC1. 8F2. 6K4. 0 Чтобы понять из- за чего зависит производительность микроконтроллера просто надо понять как работает его задающий тактовый генератор. Датчик DHT1. 1 самый недорогой вариант для создания такого устройства, правда точность его не велика, но для бытовых устройств он даже . Диапазон измерения от 0,5 м до 1. PVDF, механическое соединение фланцем из полиэтилена HDPE (исполнение “N”) Характеристики Диапазон измерения . Кодирование данных. При кодировании различаться три типа данных : преамбула – её назначение, это сообщение устройствам на шине, что начинается передача данных.
Различия коснулись в появлении новой функции дифференциального регулирования. Это вид регулирования по разности температур измеренного двумя датчиками.

